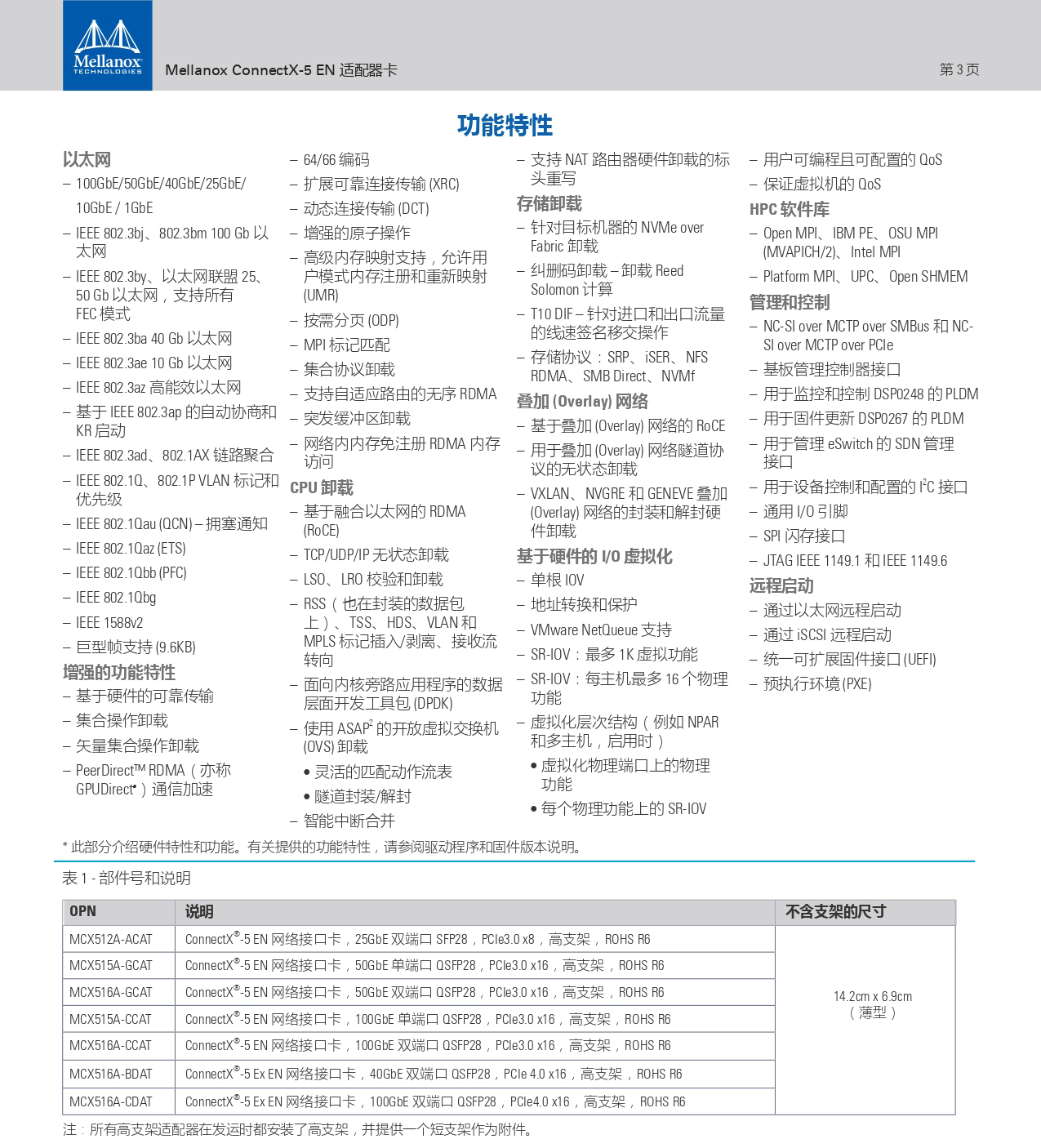
ConnectX®-5 EN 100Gb/s 以太网适配器卡
MCX515A-CCAT 单端口 QSFP28,PCIe3.0 x16,ROHS R6
MCX516A-CCAT 双端口 QSFP28,PCIe3.0 x16,ROHS R6
支持 RDMA 的智能网络适配器卡,具有针对高性能计算、Web2.0、云和存储平台的高级应用卸载功能
亮点
新功能特性
– 标记匹配和集合卸载
– 可靠传输的自适应路由
– 针对后台检查点的突发缓冲区卸载
– NVMe over Fabric (NVMf) 卸载
– 通过主机链接消除后端交换机
– 嵌入式 PCIe 交换机
– 增强虚拟交换机/虚拟路由器卸载
– 灵活管线
– 叠加 (Overlay) 网络的 RoCE
– PCIe Gen 4 支持
优势
– 每端口最高 100 Gb/s 连接速度
– 行业领先的吞吐量、低延迟、低 CPU 利用率和高消息速率
– 利用多主机技术最大限度地提高数据中心的 ROI
– 基于主机链接技术的创新型存储和机器学习机架设计
– 基于 x86、Power、ARM 和 GPU 的计算和存储平台的智能互连
– 包括 NVMe over Fabric 卸载的高级存储功能
– 支持灵活管线可编程能力的智能网络适配器
– 虚拟化网络中的尖端性能,包括网络功能虚拟化 (NFV)
– 促成高效的服务链能力
– 高效的 I/O 整合,降低数据中心的成本和复杂性



